2月24日,经湖南省人民政府同意,省发改委发布301个2021年省重点建设项目名单,总投资1.89万亿元,年度计划投资4194亿元。
省重点建设项目是贯彻落实习近平总书记考察湖南重要讲话精神,大力实施“三高四新”战略的重要抓手,将为推动全省高质量发展、确保“十四五”开好局提供有力支撑。
项目主要围绕实施“三高四新”战略,全面实施长江经济带、长株潭一体化、自贸区建设等重点工程,以及省政府工作报告明确的十大基础设施、十大产业、十大技术攻关、十件重点民生实事来遴选。
省重点建设项目,聚焦先进制造业、科技创新、战略性新兴产业等新兴领域,大力培育发展新动能;聚焦供需共同受益、具有乘数效应的基础设施、社会民生、生态环保等薄弱环节,加快补齐短板弱项,夯实高质量发展基础;聚焦中央预算内和地方政府专项债券支持的重点领域,集中筛选一批强基础、增动能、利长远的重大项目,把国家的支持政策用好用足。
具体而言,产业发展项目主要涉及科技创新、高端装备制造、新材料、电子信息等领域;基础设施项目主要涉及交通、水利、能源、信息、物流“五张网”;社会民生项目主要涉及教育住房、医疗卫生和公共服务提升等;生态环保项目主要涉及污水处理、废弃物处置、资源回收和绿色发展等。
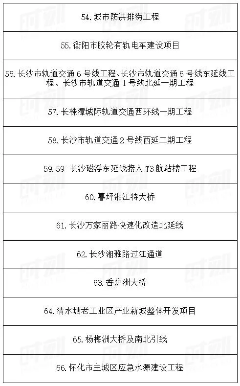
其中,今年新开工项目100个,包括长赣铁路、华菱汽车板二期、益阳至常德高速公路扩容、中国商飞长沙航空产业及研发基地项目等;续建201个,包括常益长铁路、马栏山视频文创产业园、蓝思电子信息、三安半导体、芙蓉学校等。301个省重点建设项目名单一基础设施(119个)
(一)交通网(66个)
1、铁路(12个)
2、高速公路(28个)
3、机场(5个)
4、水运(6个)
5、普通公路(2个)
6、城市建设(13个)
(二)水利网(5个)
(三)能源网(18个)
(四)信息网(5个)
(五)物流网(23个)
(六)其他(2个)
二生态环保(18个)
(一)环境综合治理(11个)
(二)废弃物处置(7个)
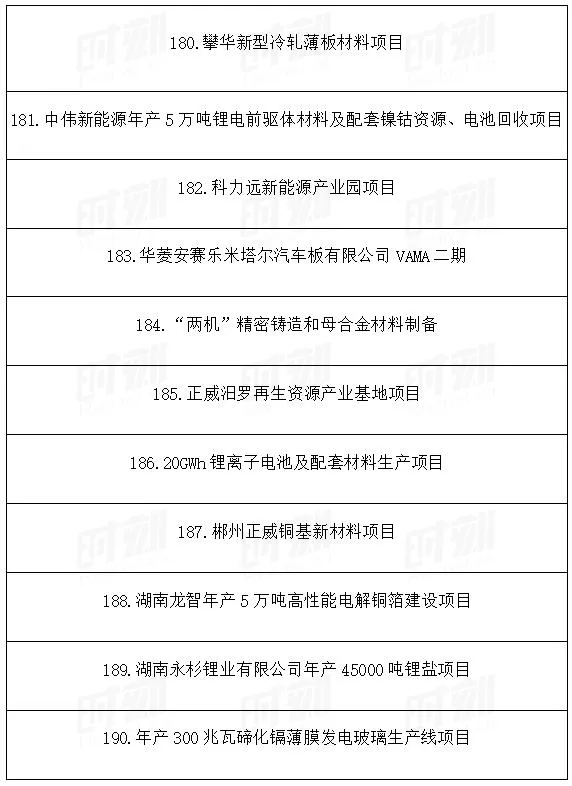
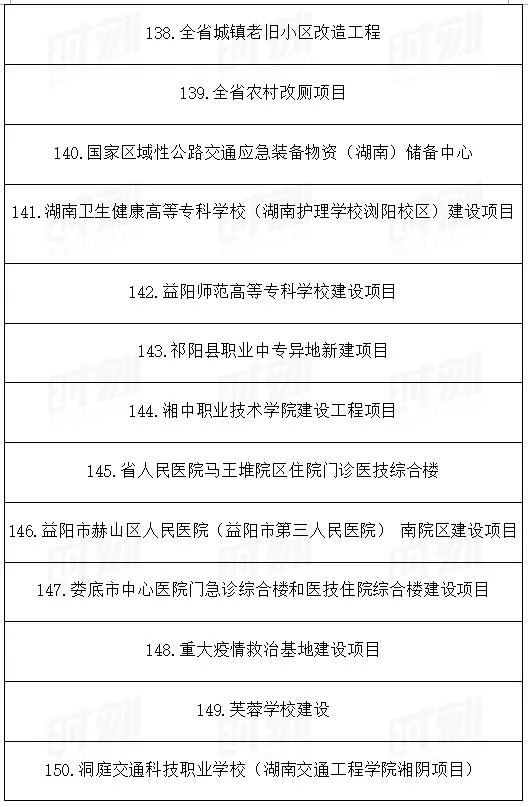
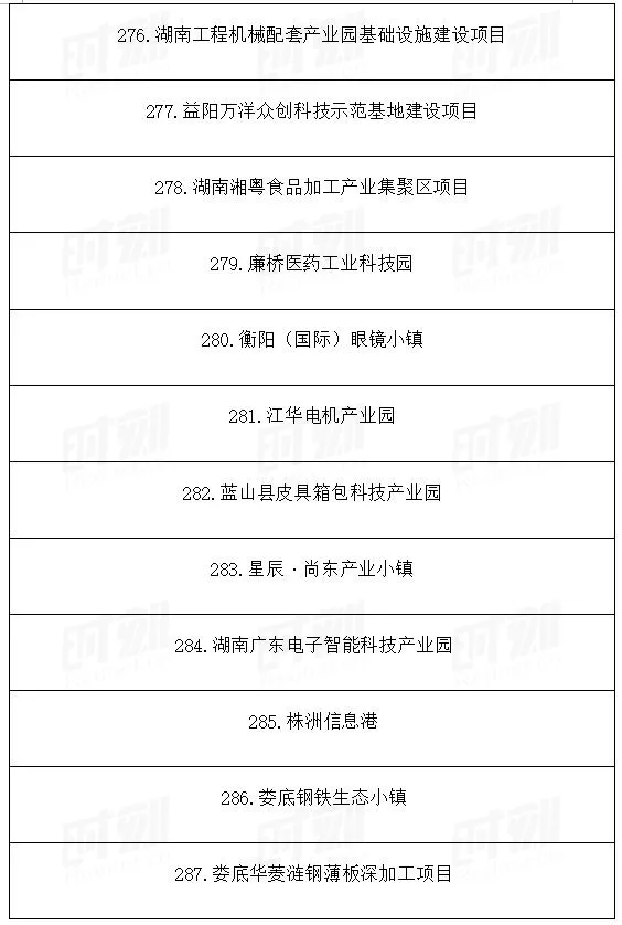
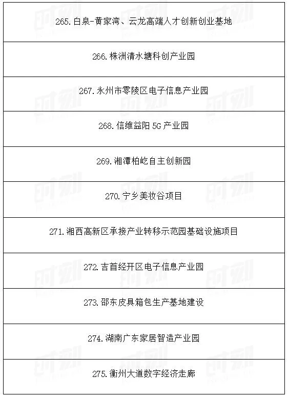
三社会民生(26个)四产业发展(138个)
(一)高端装备制造(12个)
(二)汽车(4个)
(三)新材料(16个)
(四)电子信息(12个)
(五)钢铁有色石化(4个)
(六)生物医药(8个)
(七)消费品产业(9个)
(八)旅游康养(12个)
(九)文化创意(9个)
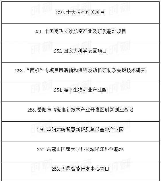
(十)科技创新(9个)
(十一)现代农业(6个)
(十二)园区设施建设(37个)
责编:彭月娥
来源:红网
付凯军带队调研水利农田项目建设、中药材规范化种植基地
邵东市部署2026年卫生健康工作
邵东市政协党组(扩大)会议暨二届四十四次主席(扩大)会议召开
邵东市部署农村集体“三资”管理和高标准农田建设突出问题整治工作
邵东市召开群众身边不正之风和腐败问题集中整治工作会议
邵东市人民政府第八次全体(扩大)会议暨2026年廉政工作会议召开
邵东市召开市长专题会 调度项目建设与招商引资工作
李国军调研重点项目、超期安置、安全生产等工作
下载APP
分享到